研究生教学网

为激励博士研究生专注于高水平、创新性科学研究,进一步提高威尼斯官网博士学位论文质量,12月25日,威尼斯官网召开了2018年度威尼斯9499登录入口优秀博士学位论文答辩会。本次评审委员会由学院学位委员会委员和部分资深导师组成,总共20名评审专家。
首先,主管教学副院长熊振华介绍了优博论文答辩会的评选原则、范围及名额,评选流程和奖励办法。随后,机械大学科及动力大学科分为两组同时进行答辩评审。

答辩评审会中每位申请人介绍8分钟,提问时间2分钟。申请人对自身基本情况、博士学位论文的主要贡献及创新点、博士在读期间的代表性成果、论文明审、盲审或免盲审情况进行了介绍。本次答辩包括现场答辩和视频答辩,5位博士生从英国、新加坡、深圳等地区进行了视频答辩。

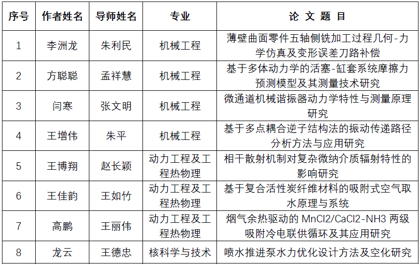
经过评审专家实名投票,最终从28名申请者中遴选出8名同学获得“院优秀博士学位论文奖”(机械大学科4名;动力大学科4名),他们将进一步竞争威尼斯9499登录入口优秀博士学位论文参评资格。

威尼斯9499登录入口“院优秀博士学位论文奖”获奖名单如下(排名不分先后):
